Atmega8A

Atmega8A
- Hàng trong kho: 6
- Nhà sản xuất: Nhập khẩu
- Khối lượng: 0.10kg
- Mã kho: 1351
- Vị trí: 5B
Số lượng đã bán: 20
Lượt xem: 3816
91.800đ
Giá chưa bao gồm VAT: 85.000đ
ATmega8A là một vi điều khiển CMOS 8-bit công suất thấp dựa trên kiến trúc RISC AVR. Với khả năng xử lý hoàn toàn một lệnh trên một chu kỳ xung hệ thống đem lại sức xử lý 1MIPS trên mỗi MHz, cho phép chúng ta tối ưu hóa điện năng tiêu thụ so với tốc độ xử lý.
Thông số kỹ thuật
- - AVR 8 bit
- - Điện áp hoạt động: Atmega8A: 2.7V – 5.5V.
(AtmegaL: 4.5V – 5.5V). - - Dòng hoạt động: 3.6 mA
- - Số chân: 28
- - Tần số hoạt động: 0-16 Mhz
- - Bộ nhớ: 8 Kb Flash, 512 Bytes EEPROM, 1 Kb SRAM
- - Timer/Counter: 2 bộ – 8 bit, 1 bộ – 16 bit
- - Bộ so sánh analog on chip: 1 bộ
- - Giao diện kết nối: SPI, USART, 2-Wire
- - Nạp chip: SPI
- - Bộ nhớ chương trình (flash): 8KB
- - EEPROM: 512B
- - Đồng hồ (timer): 1 timer 16bit và 2 timer 8biT
- - Số kênh PWM: 3 kênh ( 2 k
- - Số kênh ADC: 6 kênh 10 bit
Tính năng
- - Tính toán các phép toán, logic nhanh chóng
- - Xử lý các tín hiệu phức tạp
- - Khả năng ghi chương trình vào chip thông qua cổng Serial
- - Dùng trong các mạch điện tử
- - Ứng dụng rộng rãi trong điều khiển động cơ, thiết bị đo, điều khiển công nghiệp, thiết bị dân dụng
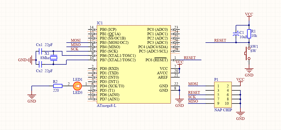
Sơ đồ chân:

Sơ đồ mạch điều khiển Led đơn của Atmega 8A PU DIP28:

atmega8a















